Hallo,
erst mal großes Lob für das super Projekt. Ich beschäftige mich auch damit den überschüssigen Strom zu Nutzen.
Habe mir auch dazu schon Gedanken gemacht und bin dabei ein Projekt auszuarbeiten. Da ich mehr von der Hardwareentwicklerseite
her komme habe ich erst mal damit angefangen. So nun zu meinem Vorhaben:
Da die Anzeigen des Wechselrichters keinen genauen Aufschluss über die Mögliche erzielbare Leistung gibt und es da immer ein bisschen
Rätselraten ist und Verbraucher ein bzw. Umschalten und mal schauen nicht so Optimal ist werde ich einen anderen Weg gehen.
Und zwar gibt es bei vielen Wetterstationen einen Licht bzw. einen Sensor der die W/m² angibt. Ich besitze solch eine Wetterstation (HP1000SE PRO) und die angaben Stimmen sehr erschreckend
mit denen der abgebbaren Leistung der Solarpanels überein und das im gesamten Bereich. Man muss natürlich die Fläche und den Wirkungsgrad
dieser Panels berücksichtigen. Bei mir sind es 6m² und einen Wirkungsgrad der Panels von ca. 17%. Ich habe bei verschiedenen Wetterbedingungen
getestet und hatte heute z.b. bei 925W/m² anzeige als Leistung aus dem Wechselrichter 940W bis er auf Batterieleistung ausgleicht im Unteren Bereich bei ca. 250W kam ich etwas höher so auf 300W was aus dem Wechselrichter entnehmbar war. Ich sage mal so auf +/- 50-70W haben die Werte der Wetterstation immer gestimmt.
Das schöne an der verwendeten Wetterstation ist das die Messwerte an einen Server weitergeleitet werden können und dann per MTTQ weitergesendet werden können (Programm: Ecowitt Listener)
Der String sieht so aus:
{"stationtype":"EasyWeatherV1.5.2","dateutc":"2021-05-24+11:03:12","tempinc":20,28,"humidityin":53,"baromrelmm":761,77,"baromabsmm":746,86,"tempc":20,39,"humidity":37,"winddir":106,"winddir_avg10m":122,31,"windspeedkph":2,9,"windspdkph_avg10m":1,77,"windgustkph":7,24,"maxdailygustkph":7,24,"rainratemm":0,"eventrainmm":0,"hourlyrainmm":0,"dailyrainmm":0,"weeklyrainmm":0,305,"monthlyrainmm":64,287,"yearlyrainmm":69,901,"solarradiationwm2":793,35,"uv":7,"temp1c":20,"humidity1":51,"temp2c":20,"humidity2":50,"soilmoisture2":37,"model":"WS2350"}
Wobei hier die "solarradiationwm2":793,35 den 793,35W/m² entspricht.
Die Hardware die ich zur Zeit entwickele ist ein Umschalter um per MTTQ auf Solar und Netzstrom umzuschalten.
Die Idee hierbei ist die Wetterdaten der Wetterstation an die InfluxDB zu senden und dann durch die Prognose der W/m² am Sensor und vielleicht über die Außentemperatur mit einem Faktor und Offset (für die Größe der Anlage sowie Wirkungsgrad) die entsprechenden Steckdosen zwischen Solarstrom und Netzstrom Umzuschalten auch wieder mittels MTTQ an z.b. einen ESP-01 (ESP8266) mit Tsmota software.
Ich weiß das eine Umschaltung nicht so ganz ohne ist und habe mir hierzu auch schon Gedanken gemacht damit das ganze Zuverlässig funktionieren kann. Ich werde mit zwei 2 Poligen Wechselrelais die Spannungsquellen schalten und zwar so das ich erst umschalte wenn das eine Relais zuverlässig
zurückgeschaltet hat. Also eine Überwachung der Schaltkontakte des Relais mittels MCU (ATmega). Was ich hier für umschalteten erreichen kann kann ich noch nicht sagen da die Schaltung und Layout noch im Test ist. Bei mir würde das auch keine so große Rolle Spielen da ich einen Server mit 2 Netzteilen umschalten möchte zwischen Solarstrom und Netz und ich die Netzteile zeitlich Versetzt schalten kann.
Wenn gewünscht und es Interesse Besteht kann ich die Schaltung sowie Quellcode hier frei verwendbar Publizieren. Natürlich ist die Gewähr durch mich ausgeschlossen auf die Schaltung und Querllcode und dieses Projekt dient ausschließlich der Theoretischen Machbarkeit , da hier mit Netzspannungen hantiert wird. Wobei ich noch nicht weiß wie ich die Wetterdaten in die InfluxDB bekomme bzw. ich da etwas Hilfe gebrauchen könnte. Ich habe bis jetzt so etwas in der Suchfunktion leider noch nicht gefunden...
Wenn bedarf besteht würde ich auch eine Umbauanleitung für einen Sonoff Pow R2 machen damit er auf eine kleine ca. 5x5 bis 10x10cm große Solarzelle umgebaut werden kann die dann im Kurzschlussstrom betrieben und über Operationsverstärker angepasst wird und die daten der Solarleistung pro W/m² in die InfluxDB übertragen werden können. Somit kann die Solarzelle im selben Winkel ausgerichtet werden wie der Verbund und misst immer die max. mögliche Solarleistung.... und man braucht keine Wetterstation.
Gruß
Stefan
Steuerung Verbraucher der Anlage mithilfe von Wetterstationsdaten
Moderator: Ulrich
Re: Steuerung Verbraucher der Anlage mithilfe von Wetterstationsdaten
Hallo,
ich wollte mich mal wieder Zurückmelden. Ich konnte erfolgreich mein Sonoff POW R2 und eine 5W Solarzelle überreden
mir die Tatsächlich entnehmbare Leistung der PV Anlage zu Protokollieren. Für die Umbauanleitung des Sonoffs mache ich einen neuen
Thread auf (viewtopic.php?f=21&t=1583). Ich habe hier die Ergebnisse der Heutigen Messung angehängt in der Zeit wo ein Wolkenband vorbeizog. Die auslese Geschwindigkeit des
Wechslrichters leigt bei 1min die des Sonoffs bei 10sec.
Die Ergebnisse können sich sehen lassen. Mit diesen Daten ist es nun möglich Verbraucher ein und aus zu Schalten und bei Schlechtem Wetter die
Batterie nicht leer zu fahren.
Die orangenen Punkte sind die Messung des Sonoffs (am Anfang habe ich das Sonoff nochmal Kalibriert deshalb die Verschiebung).
Die 5W Solarzelle ist im selben Winkel wie die anderen Solarzellen ausgerichtet direkt daneben.
Gruß
Stefan
PS: Die LP für den Umschalter sind bestellt ich muss diesen dann erst mal Fertigbauen und Tetsen bevor ich hier Pläne einstelle....
ich wollte mich mal wieder Zurückmelden. Ich konnte erfolgreich mein Sonoff POW R2 und eine 5W Solarzelle überreden
mir die Tatsächlich entnehmbare Leistung der PV Anlage zu Protokollieren. Für die Umbauanleitung des Sonoffs mache ich einen neuen
Thread auf (viewtopic.php?f=21&t=1583). Ich habe hier die Ergebnisse der Heutigen Messung angehängt in der Zeit wo ein Wolkenband vorbeizog. Die auslese Geschwindigkeit des
Wechslrichters leigt bei 1min die des Sonoffs bei 10sec.
Die Ergebnisse können sich sehen lassen. Mit diesen Daten ist es nun möglich Verbraucher ein und aus zu Schalten und bei Schlechtem Wetter die
Batterie nicht leer zu fahren.
Die orangenen Punkte sind die Messung des Sonoffs (am Anfang habe ich das Sonoff nochmal Kalibriert deshalb die Verschiebung).
Die 5W Solarzelle ist im selben Winkel wie die anderen Solarzellen ausgerichtet direkt daneben.
Gruß
Stefan
PS: Die LP für den Umschalter sind bestellt ich muss diesen dann erst mal Fertigbauen und Tetsen bevor ich hier Pläne einstelle....
Re: Steuerung Verbraucher der Anlage mithilfe von Wetterstationsdaten
Hallo,
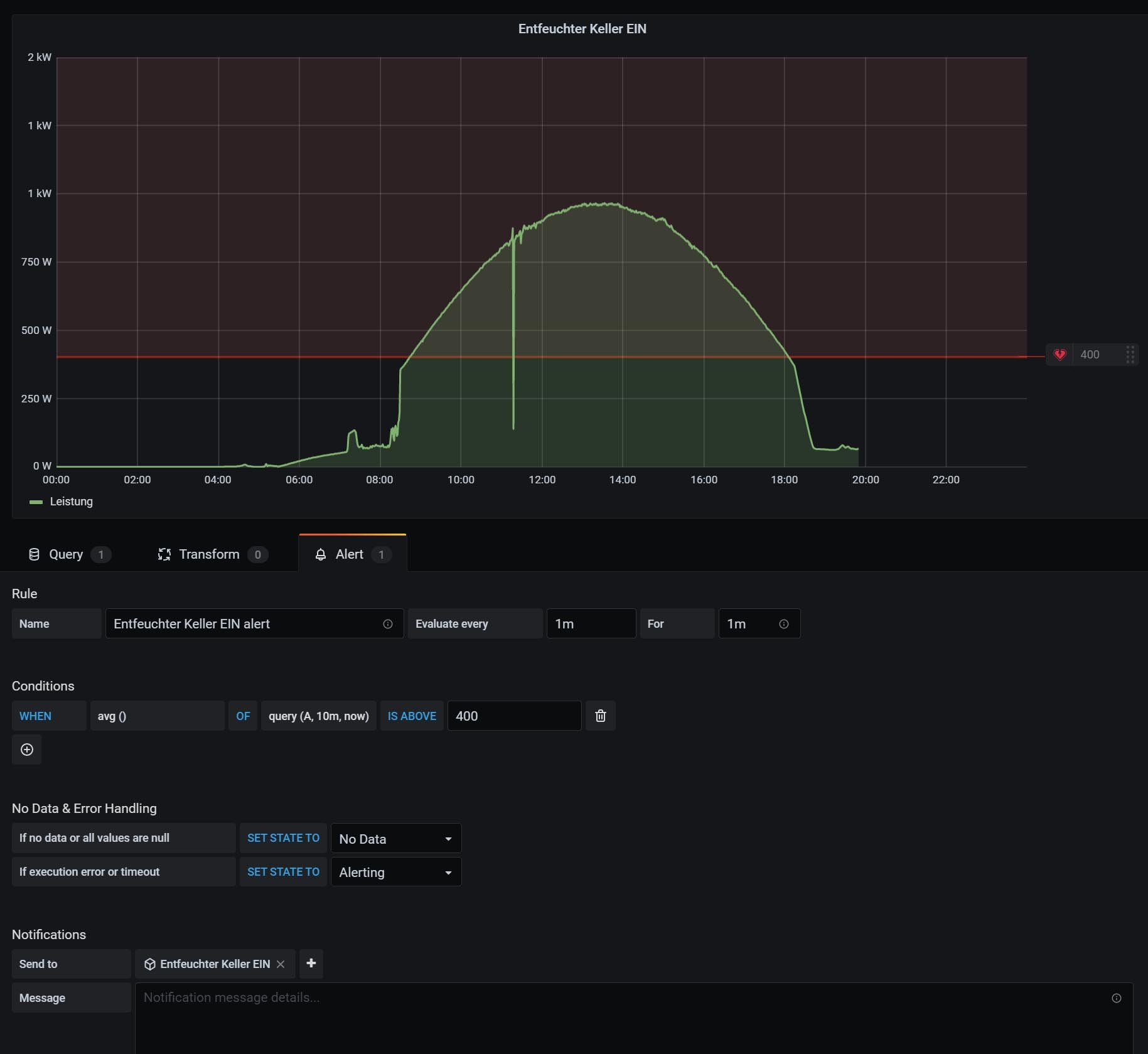
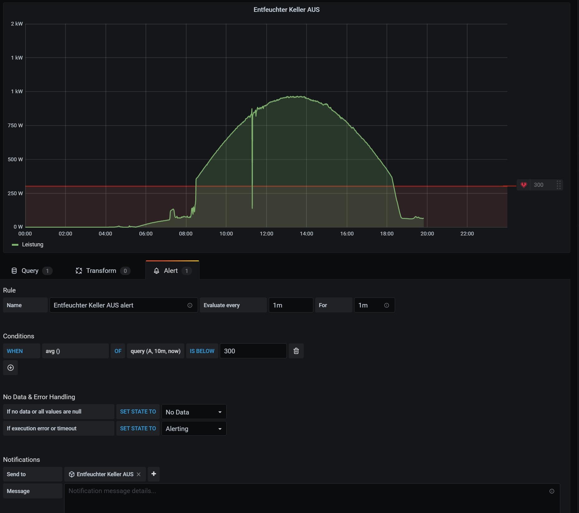
ich habe heute wieder ein mal ein bisschen mit Grafana rumgebastelt und hab mich mit den Alarmen beschäftigt
Ich konnte jetzt meinen Entfeuchter im Keller über die Solarmesszelle einschalten und dann wieder ausschalten....
Leider kann Grafana keine Alarme auf Transformationskanäle...
Geschaltet wird dann mit einem Sonoff BASIC der mittels Webhook ein und ausgeschaltet wird also ein Kanal für EIN und einen für AUS zuständig ist....
möglicherweise gibt es noch eine elegantere Lösung ?
Gruß
Stefan
ich habe heute wieder ein mal ein bisschen mit Grafana rumgebastelt und hab mich mit den Alarmen beschäftigt
Ich konnte jetzt meinen Entfeuchter im Keller über die Solarmesszelle einschalten und dann wieder ausschalten....
Leider kann Grafana keine Alarme auf Transformationskanäle...
Geschaltet wird dann mit einem Sonoff BASIC der mittels Webhook ein und ausgeschaltet wird also ein Kanal für EIN und einen für AUS zuständig ist....
möglicherweise gibt es noch eine elegantere Lösung ?
Gruß
Stefan
Re: Steuerung Verbraucher der Anlage mithilfe von Wetterstationsdaten
Hallo,
wenn ich jetzt wie in meinem ersten Post den MTTQ String der Wetterstation in die InfluxDB einbinden will wo kann ich da mir die Sache anschauen,
bzw. wo ist die Sache mit dem Sonoff hinterlegt sollte doch dann fast genauso funktionieren wie beim Sonoff.
Bräuchte da ein Einstig wo am sich ein bisschen was abschauen kann.
Wäre schon schön wenn ich meine Wetterstation eingebunden bekommen würde...
Bis jetzt habe ich zwar den MTTQ String in die Influx Datenbank bekommen leider sind alle Werte in einem Feld wie kann ich die Werte
separieren. In der Datenbank steht jetzt unter MTTQ Kanal wetter:
1622587414000000000 {"stationtype":"EasyWeatherV1.5.2","dateutc":"2021-06-01+22: 43:33","tempinc":21,78,"humidityin":57,"baromrelmm":765,15,"baromabsmm":750,24," tempc":15,28,"humidity":60,"winddir":66,"winddir_avg10m":90,12,"windspeedkph":0, "windspdkph_avg10m":0,"windgustkph":1,77,"maxdailygustkph":3,54,"rainratemm":0," eventrainmm":0,"hourlyrainmm":0,"dailyrainmm":0,"weeklyrainmm":0,"monthlyrainmm" :0,"yearlyrainmm":102,387,"solarradiationwm2":0,"uv":0,"temp1c":21,61,"humidity1 ":58,"temp2c":22,61,"humidity2":55,"soilmoisture2":0,"soilmoisture3":60,"soilmoi sture4":74,"model":"WS2350"}
Gruß
Stefan
wenn ich jetzt wie in meinem ersten Post den MTTQ String der Wetterstation in die InfluxDB einbinden will wo kann ich da mir die Sache anschauen,
bzw. wo ist die Sache mit dem Sonoff hinterlegt sollte doch dann fast genauso funktionieren wie beim Sonoff.
Bräuchte da ein Einstig wo am sich ein bisschen was abschauen kann.
Wäre schon schön wenn ich meine Wetterstation eingebunden bekommen würde...
Bis jetzt habe ich zwar den MTTQ String in die Influx Datenbank bekommen leider sind alle Werte in einem Feld wie kann ich die Werte
separieren. In der Datenbank steht jetzt unter MTTQ Kanal wetter:
1622587414000000000 {"stationtype":"EasyWeatherV1.5.2","dateutc":"2021-06-01+22: 43:33","tempinc":21,78,"humidityin":57,"baromrelmm":765,15,"baromabsmm":750,24," tempc":15,28,"humidity":60,"winddir":66,"winddir_avg10m":90,12,"windspeedkph":0, "windspdkph_avg10m":0,"windgustkph":1,77,"maxdailygustkph":3,54,"rainratemm":0," eventrainmm":0,"hourlyrainmm":0,"dailyrainmm":0,"weeklyrainmm":0,"monthlyrainmm" :0,"yearlyrainmm":102,387,"solarradiationwm2":0,"uv":0,"temp1c":21,61,"humidity1 ":58,"temp2c":22,61,"humidity2":55,"soilmoisture2":0,"soilmoisture3":60,"soilmoi sture4":74,"model":"WS2350"}
Gruß
Stefan
Wer ist online?
Mitglieder in diesem Forum: 0 Mitglieder und 1 Gast