IOBroker Hoymiles via Ahoy und MQTT

Alles was speziell mit der Anbindung der HomeMatic Zentrale und anderen Smart Home Zentralen zu tun hat. (FHEM, ioBroker usw.) Fragen Ideen und Erfolgsmeldungen.

Moderator: Ulrich

Hanghuhn
Beiträge: 39
Registriert: So 26. Feb 2023, 18:18
Danksagung erhalten: 1 Mal

IOBroker Hoymiles via Ahoy und MQTT

Beitrag von Hanghuhn »

Hallo,

bin auch neu hier und auch in Sachen PV neu am werkeln.
Ich bin dabei mir das erste kleine Balkonkraftwerk für die Grundlast aufzubauen falls die Montage gut klappt kommt wohl mehr.
Solarzellen sind im Zulauf, Wechselrichter HM600 habe ich schon.
Da ich so wieso im Netzwerk einen Iobroker laufen habe, habe ich inzwischen die Ahoy DTU mittels Wemos D1 am laufen und die Verbindung zum IOBroker mittels MQTT steht.
Da ich keine zwei Wochen mehr auf die Solarzellen warten konnte habe ich den HM600 mal an die PV vom Wohnwagen angeklemmt, er drückt 40-50 Watt ins Netz :-)
Die Solaranzeige habe ich auf einem zweiten Raspi 3+ installiert.

Ich komme auch auf die Grafana Oberfläche alles soweit gut, wie bekomme ich die beiden jetzt verknüpft.
Da die AhoyDTU erst vor kurzem Implementiert wurde, denke ich mal das da noch nicht viel in der Doku zu finden ist.
Ich habe beim stöbern hier im Forum auch nichts gefunden

Benutzeravatar
Ulrich
Administrator
Beiträge: 6603
Registriert: Sa 7. Nov 2015, 10:33
Wohnort: Essen
Hat sich bedankt: 163 Mal
Danksagung erhalten: 918 Mal

Re: IOBroker Hoymiles via Ahoy und MQTT

Beitrag von Ulrich »

Doch, es gibt genügend Informationen:

viewtopic.php?t=3387
-----------------------------------------------------
Ulrich . . . . . . . . [ Admin ]

Hanghuhn
Beiträge: 39
Registriert: So 26. Feb 2023, 18:18
Danksagung erhalten: 1 Mal

Re: IOBroker Hoymiles via Ahoy und MQTT

Beitrag von Hanghuhn »

Danke habe ich gefunden, hänge aber etwas.
Das die Ahoy DTU direkt abgefragt wird hatte ich gar nicht gedacht, dachte das geht über MQTT und den IOBroker.. egal

Ich habe die AhoyDTU-4Port.json in Grafana übertragen.
Neustart konnte ich schon mal auslösen :-)

Nur mit den Eingaben in der user Config bin ich mir rel. unsicher...
Was muss bei WR_Port und WR_Adresse eingetragen werden?
Ich habe nur den einen HM600 mit zwei Eingängen, derzeit ist nur an Eingang 2 ein PV Element angeschlossen
Mit den jetzigen Einstellungen kommt mal nichts an..
Das erste Modul nennt sich Strasse, das zweite Garten.
.. der Screenshot kommt leider nicht rüber..

Bild

// Bitte die Daten aus dem Gerät übernehmen
//
$WR_IP = "192.168.178.19"; // Keine führenden Nullen! 67.xx Ja!, 067.xx Nein!
$WR_Port = "Garten";
$WR_Adresse = "1"; // Achtung Adresse als Dezimalzahl eingeben / 1 bis 256
// Maximal "256" = Hex FF
/*****************************************************************************/
//
//
// Bezeichnung des Objektes. Freie Wahl, maximal 15 Buchstaben.
$Objekt = "";
//

Benutzeravatar
Ulrich
Administrator
Beiträge: 6603
Registriert: Sa 7. Nov 2015, 10:33
Wohnort: Essen
Hat sich bedankt: 163 Mal
Danksagung erhalten: 918 Mal

Re: IOBroker Hoymiles via Ahoy und MQTT

Beitrag von Ulrich »

Code: Alles auswählen

$WR_Port = "80";
-----------------------------------------------------
Ulrich . . . . . . . . [ Admin ]

Hanghuhn
Beiträge: 39
Registriert: So 26. Feb 2023, 18:18
Danksagung erhalten: 1 Mal

Re: IOBroker Hoymiles via Ahoy und MQTT

Beitrag von Hanghuhn »

OK,

beim Port war ich mir auch nicht Sicher, in der Beschreibung wird "Port" auch für was anderes genutzt.

Habe ich mal eingetragen, war nach Neustart ne kurze Fehlermeldung in Grafana, "Bad gateway" konnte ich aber nicht rauskopieren, war rel. schnell weg die Meldung.
Mal abwarten was er morgen mitgeschrieben hat
Grafana1.JPG

Hanghuhn
Beiträge: 39
Registriert: So 26. Feb 2023, 18:18
Danksagung erhalten: 1 Mal

Re: IOBroker Hoymiles via Ahoy und MQTT

Beitrag von Hanghuhn »

Ulrich hat geschrieben:
Di 28. Feb 2023, 20:17

Code: Alles auswählen

$WR_Port = "80";
Hi Ulrich,

habe mir noch einiges durchgelesen und auf YT angeschaut.
Anscheinend muss erst mal nur in der user.config.php
der Regler eingetragen werden und die IP Adresse angegeben werden.

Funktioniert bei mir nicht, kannst du mir noch nen Tipp zur Fehlersuche geben?

Code: Alles auswählen

$WR_IP = "192.168.179.19";  //  Keine führenden Nullen!  67.xx Ja!, 067.xx Nein!
$WR_Port = "80";
$WR_Adresse = "1";   //  Achtung Adresse als Dezimalzahl eingeben / 1 bis 256
//                       Maximal "256" = Hex FF
/*****************************************************************************/
//
//
//  Bezeichnung des Objektes. Freie Wahl, maximal 15 Buchstaben.
$Objekt = "HM600";
//
//
/******************************************************************************

Benutzeravatar
Ulrich
Administrator
Beiträge: 6603
Registriert: Sa 7. Nov 2015, 10:33
Wohnort: Essen
Hat sich bedankt: 163 Mal
Danksagung erhalten: 918 Mal

Re: IOBroker Hoymiles via Ahoy und MQTT

Beitrag von Ulrich »

Poste bitte einmal einen Auszug der LOG Datei:
/var/www/log/solaranzeige.log
-----------------------------------------------------
Ulrich . . . . . . . . [ Admin ]

Hanghuhn
Beiträge: 39
Registriert: So 26. Feb 2023, 18:18
Danksagung erhalten: 1 Mal

Re: IOBroker Hoymiles via Ahoy und MQTT

Beitrag von Hanghuhn »

Danke,

das wars!
Im log habe ich selbst gesehen das ich anstelle .178.19 die 179.19 als IP adresse angegeben hatte..

Ich denk mal jetzt muss ich auf besseres Wetter warten?
Oder ist da jetzt sonst noch was nicht IO im LOG?

Code: Alles auswählen

04.03. 14:07:01 o  -Hardware Version: Raspberry Pi 3 Model B Plus Rev 1.3
04.03. 14:07:06 XX -Kein Kontakt zur Ahoy-DTU 192.168.179.19  Port: 80
04.03. 14:07:06 XX -Exit.... 
04.03. 14:07:06 |-------------------   Stop   ahoy.php   ---------------------- 
04.03. 14:08:01 |-------------------   Start  ahoy.php   --------------------- 
04.03. 14:08:01 o  -Hardware Version: Raspberry Pi 3 Model B Plus Rev 1.3
04.03. 14:08:02 *  -Daten zur lokalen InfluxDB [ solaranzeige ] gesendet. 
04.03. 14:08:57    -Schleife 1 Ausgang...
04.03. 14:08:57    -OK. Datenübertragung erfolgreich.
04.03. 14:08:57 |-------------------   Stop   ahoy.php   ---------------------- 
04.03. 14:09:01 |-------------------   Start  ahoy.php   --------------------- 
04.03. 14:09:01 o  -Hardware Version: Raspberry Pi 3 Model B Plus Rev 1.3
04.03. 14:09:01    -Curl Fehler[2]! Daten nicht zur lokalen InfluxDB solaranzeige gesendet! Curl ErrNo. 7
04.03. 14:09:01    -InfluxDB Fehler -> nochmal versuchen.
04.03. 14:09:01    -Curl Fehler[2]! Daten nicht zur lokalen InfluxDB solaranzeige gesendet! Curl ErrNo. 7
04.03. 14:09:01    -InfluxDB Fehler -> nochmal versuchen.
04.03. 14:09:57    -Schleife 1 Ausgang...
04.03. 14:09:57    -OK. Datenübertragung erfolgreich.
04.03. 14:09:57 |-------------------   Stop   ahoy.php   ---------------------- 
04.03. 14:10:43    -
T:  Bus=01 Lev=00 Prnt=00 Port=00 Cnt=00 Dev#=  1 Spd=480 MxCh= 1
D:  Ver= 2.00 Cls=09(hub  ) Sub=00 Prot=01 MxPS=64 #Cfgs=  1
P:  Vendor=1d6b ProdID=0002 Rev=05.10
S:  Manufacturer=Linux 5.10.103-v7+ dwc_otg_hcd
S:  Product=DWC OTG Controller
S:  SerialNumber=3f980000.usb
C:  #Ifs= 1 Cfg#= 1 Atr=e0 MxPwr=0mA
I:  If#=0x0 Alt= 0 #EPs= 1 Cls=09(hub  ) Sub=00 Prot=00 Driver=hub

T:  Bus=01 Lev=01 Prnt=01 Port=00 Cnt=01 Dev#=  2 Spd=480 MxCh= 4
D:  Ver= 2.00 Cls=09(hub  ) Sub=00 Prot=02 MxPS=64 #Cfgs=  1
P:  Vendor=0424 ProdID=2514 Rev=0b.b3
C:  #Ifs= 1 Cfg#= 1 Atr=e0 MxPwr=2mA
I:  If#=0x0 Alt= 1 #EPs= 1 Cls=09(hub  ) Sub=00 Prot=02 Driver=hub

T:  Bus=01 Lev=02 Prnt=02 Port=00 Cnt=01 Dev#=  3 Spd=480 MxCh= 3
D:  Ver= 2.00 Cls=09(hub  ) Sub=00 Prot=02 MxPS=64 #Cfgs=  1
P:  Vendor=0424 ProdID=2514 Rev=0b.b3
C:  #Ifs= 1 Cfg#= 1 Atr=e0 MxPwr=2mA
I:  If#=0x0 Alt= 1 #EPs= 1 Cls=09(hub  ) Sub=00 Prot=02 Driver=hub

T:  Bus=01 Lev=03 Prnt=03 Port=00 Cnt=01 Dev#=  4 Spd=480 MxCh= 0
D:  Ver= 2.10 Cls=ff(vend.) Sub=00 Prot=ff MxPS=64 #Cfgs=  1
P:  Vendor=0424 ProdID=7800 Rev=03.00
C:  #Ifs= 1 Cfg#= 1 Atr=e0 MxPwr=2mA
I:  If#=0x0 Alt= 0 #EPs= 3 Cls=ff(vend.) Sub=00 Prot=ff Driver=lan78xx

04.03. 14:10:46    -Daten:
array (
  22 => 'None 00.0: 11300 Partition',
  '' => '[Created at block.434]',
  'Unique ID' => 'l7UW.SE1wIdpsiiC',
  'Parent ID' => 'HAKk.Fxp0d3BezAE',
  'SysFS ID' => '/class/block/mmcblk0/mmcblk0p1',
  'Hardware Class' => 'partition',
  'Model' => '"Partition"',
  'Device File' => '/dev/mmcblk0p1',
  'Device Files' => '/dev/mmcblk0p1, /dev/disk/by-id/mmc-SC16G_0x9705d902-part1, /dev/disk/by-path/platform-3f202000.mmc-part1, /dev/disk/by-partuuid/8978ce14-01, /dev/disk/by-uuid/0C61-73F5, /dev/disk/by-label/boot',
  'Config Status' => 'cfg=new, avail=yes, need=no, active=unknown',
  'Attached to' => '#21 (Disk)',
)
04.03. 14:10:46    -Daten:
array (
  23 => 'None 00.0: 11300 Partition',
  '' => '[Created at block.434]',
  'Unique ID' => 'CJka.SE1wIdpsiiC',
  'Parent ID' => 'HAKk.Fxp0d3BezAE',
  'SysFS ID' => '/class/block/mmcblk0/mmcblk0p2',
  'Hardware Class' => 'partition',
  'Model' => '"Partition"',
  'Device File' => '/dev/mmcblk0p2',
  'Device Files' => '/dev/mmcblk0p2, /dev/disk/by-path/platform-3f202000.mmc-part2, /dev/disk/by-id/mmc-SC16G_0x9705d902-part2, /dev/disk/by-uuid/43f2d0bb-83be-464f-94d0-9a751f376c64, /dev/disk/by-partuuid/8978ce14-02, /dev/disk/by-label/rootfs',
  'Config Status' => 'cfg=new, avail=yes, need=no, active=unknown',
  'Attached to' => '#21 (Disk)',
)
04.03. 14:10:46    -Daten:
array (
  26 => 'USB 00.0: 0200 Ethernet controller',
  '' => '[Created at usb.122]',
  'Unique ID' => 'Vl7j.8_I5RcIC_05',
  'Parent ID' => 'lfzD.YCWTDwYJz_B',
  'SysFS ID' => '/devices/platform/soc/3f980000.usb/usb1/1-1/1-1.1/1-1.1.1/1-1.1.1:1.0',
  'SysFS BusID' => '1-1.1.1:1.0',
  'Hardware Class' => 'network',
  'Model' => '"Standard Microsystems Ethernet controller"',
  'Hotplug' => 'USB',
  'Vendor' => 'usb 0x0424 "Standard Microsystems Corp."',
  'Device' => 'usb 0x7800',
  'Revision' => '"3.00"',
  'Driver' => '"lan78xx"',
  'Driver Modules' => '"lan78xx"',
  'Device File' => 'eth0',
  'Speed' => '480 Mbps',
  'HW Address' => 'b8:27:eb:e8:5d:1b',
  'Permanent HW Address' => 'b8:27:eb:e8:5d:1b',
  'Link detected' => 'yes',
  'Module Alias' => '"usb:v0424p7800d0300dcFFdsc00dpFFicFFisc00ipFFin00"',
  'Config Status' => 'cfg=new, avail=yes, need=no, active=unknown',
  'Attached to' => '#28 (Hub)',
)
04.03. 14:10:46    -Daten:
array (
  27 => 'USB 00.0: 10a00 Hub',
  '' => '[Created at usb.122]',
  'Unique ID' => 'k4bc.D6ER+lJeRh3',
  'Parent ID' => '3t9U.TAOITtdfnIE',
  'SysFS ID' => '/devices/platform/soc/3f980000.usb/usb1/1-0:1.0',
  'SysFS BusID' => '1-0:1.0',
  'Hardware Class' => 'hub',
  'Model' => '"Linux Foundation 2.0 root hub"',
  'Hotplug' => 'USB',
  'Vendor' => 'usb 0x1d6b "Linux Foundation"',
  'Device' => 'usb 0x0002 "2.0 root hub"',
  'Revision' => '"5.10"',
  'Serial ID' => '"3f980000.usb"',
  'Driver' => '"hub"',
  'Driver Modules' => '"usbcore"',
  'Speed' => '480 Mbps',
  'Module Alias' => '"usb:v1D6Bp0002d0510dc09dsc00dp01ic09isc00ip00in00"',
  'Config Status' => 'cfg=new, avail=yes, need=no, active=unknown',
  'Attached to' => '#1 (USB Controller)',
)
04.03. 14:10:46    -Daten:
array (
  28 => 'USB 00.0: 10a00 Hub',
  '' => '[Created at usb.122]',
  'Unique ID' => 'lfzD.YCWTDwYJz_B',
  'Parent ID' => 'ADDn.YCWTDwYJz_B',
  'SysFS ID' => '/devices/platform/soc/3f980000.usb/usb1/1-1/1-1.1/1-1.1:1.0',
  'SysFS BusID' => '1-1.1:1.0',
  'Hardware Class' => 'hub',
  'Model' => '"Standard Microsystems USB 2.0 Hub"',
  'Hotplug' => 'USB',
  'Vendor' => 'usb 0x0424 "Standard Microsystems Corp."',
  'Device' => 'usb 0x2514 "USB 2.0 Hub"',
  'Revision' => '"b.b3"',
  'Driver' => '"hub"',
  'Driver Modules' => '"usbcore"',
  'Speed' => '480 Mbps',
  'Module Alias' => '"usb:v0424p2514d0BB3dc09dsc00dp02ic09isc00ip02in00"',
  'Config Status' => 'cfg=new, avail=yes, need=no, active=unknown',
  'Attached to' => '#29 (Hub)',
)
04.03. 14:10:46    -Daten:
array (
  29 => 'USB 00.0: 10a00 Hub',
  '' => '',
  'Unique ID' => 'ADDn.YCWTDwYJz_B',
  'Parent ID' => 'k4bc.D6ER+lJeRh3',
  'SysFS ID' => '/devices/platform/soc/3f980000.usb/usb1/1-1/1-1:1.0',
  'SysFS BusID' => '1-1:1.0',
  'Hardware Class' => 'hub',
  'Model' => '"Standard Microsystems USB 2.0 Hub"',
  'Hotplug' => 'USB',
  'Vendor' => 'usb 0x0424 "Standard Microsystems Corp."',
  'Device' => 'usb 0x2514 "USB 2.0 Hub"',
  'Revision' => '"b.b3"',
  'Driver' => '"hub"',
  'Driver Modules' => '"usbcore"',
  'Speed' => '480 Mbps',
  'Module Alias' => '"usb:v0424p2514d0BB3dc09dsc00dp02ic09isc00ip02in00"',
  'Config Status' => 'cfg=new, avail=yes, need=no, active=unknown',
  'Attached to' => '#27 (Hub)',
)
04.03. 14:10:46    -USB Devices: 
array (
  1 => 
  array (
    'Device' => '0x7800',
    'File' => 'eth0',
    'Vendor' => 'usb 0x0424 "Standard Microsystems Corp."',
    'Model' => 'Standard Microsystems Ethernet controller',
    'Driver Modules' => 'lan78xx',
    'Driver' => 'lan78xx',
  ),
  2 => 
  array (
    'Device' => '0x2514',
  ),
)
04.03. 14:10:46    -Regler: 88
04.03. 14:10:46    -Device: Ethernet wird in die user.config.php eingetragen.
04.03. 14:10:46    -Zeile gefunden. USB Device kann ausgetauscht werden. Index: 706   $USBRegler         = "Ethernet";

04.03. 14:10:46    -Zeile gefunden. Raspberry Modell kann eingetragen werden. Index: 725   $Platine = "Raspberry Pi 3 Model B Plus Rev 1.3";

04.03. 14:10:46    -Es handelt sich um ein 32 Bit System.
04.03. 14:11:02 |-------------------   Start  ahoy.php   --------------------- 
04.03. 14:11:02 o  -Hardware Version: Raspberry Pi 3 Model B Plus Rev 1.3
04.03. 14:11:02 *  -Daten zur lokalen InfluxDB [ solaranzeige ] gesendet. 
04.03. 14:12:08    -Schleife 1 Ausgang...
04.03. 14:12:08    -OK. Datenübertragung erfolgreich.
04.03. 14:12:08 |-------------------   Stop   ahoy.php   ---------------------- 
04.03. 14:12:09 |-------------------   Start  ahoy.php   --------------------- 
04.03. 14:12:09 o  -Hardware Version: Raspberry Pi 3 Model B Plus Rev 1.3
04.03. 14:12:09 *  -Daten zur lokalen InfluxDB [ solaranzeige ] gesendet. 
04.03. 14:13:05    -Schleife 1 Ausgang...
04.03. 14:13:05    -OK. Datenübertragung erfolgreich.
04.03. 14:13:05 |-------------------   Stop   ahoy.php   ---------------------- 
04.03. 14:14:01 |-------------------   Start  ahoy.php   --------------------- 
04.03. 14:14:01 o  -Hardware Version: Raspberry Pi 3 Model B Plus Rev 1.3
04.03. 14:14:01 *  -Daten zur lokalen InfluxDB [ solaranzeige ] gesendet. 
04.03. 14:14:57    -Schleife 1 Ausgang...
04.03. 14:14:57    -OK. Datenübertragung erfolgreich.
04.03. 14:14:57 |-------------------   Stop   ahoy.php   ---------------------- 
04.03. 14:15:01 |-------------------   Start  ahoy.php   --------------------- 
04.03. 14:15:01 o  -Hardware Version: Raspberry Pi 3 Model B Plus Rev 1.3
04.03. 14:15:02 *  -Daten zur lokalen InfluxDB [ solaranzeige ] gesendet. 
04.03. 14:15:57    -Schleife 1 Ausgang...
04.03. 14:15:57    -OK. Datenübertragung erfolgreich.
04.03. 14:15:57 |-------------------   Stop   ahoy.php   ---------------------- 
04.03. 14:16:01 |-------------------   Start  ahoy.php   --------------------- 
04.03. 14:16:01 o  -Hardware Version: Raspberry Pi 3 Model B Plus Rev 1.3
04.03. 14:16:01 *  -Daten zur lokalen InfluxDB [ solaranzeige ] gesendet. 
04.03. 14:16:57    -Schleife 1 Ausgang...
04.03. 14:16:57    -OK. Datenübertragung erfolgreich.
04.03. 14:16:57 |-------------------   Stop   ahoy.php   ---------------------- 
04.03. 14:17:01 |-------------------   Start  ahoy.php   --------------------- 
04.03. 14:17:01 o  -Hardware Version: Raspberry Pi 3 Model B Plus Rev 1.3
04.03. 14:17:02 *  -Daten zur lokalen InfluxDB [ solaranzeige ] gesendet. 
04.03. 14:17:57    -Schleife 1 Ausgang...
04.03. 14:17:57    -OK. Datenübertragung erfolgreich.
04.03. 14:17:57 |-------------------   Stop   ahoy.php   ---------------------- 
04.03. 14:18:01 |-------------------   Start  ahoy.php   --------------------- 
04.03. 14:18:01 o  -Hardware Version: Raspberry Pi 3 Model B Plus Rev 1.3
04.03. 14:18:01 *  -Daten zur lokalen InfluxDB [ solaranzeige ] gesendet. 
04.03. 14:18:57    -Schleife 1 Ausgang...
04.03. 14:18:57    -OK. Datenübertragung erfolgreich.
04.03. 14:18:57 |-------------------   Stop   ahoy.php   ---------------------- 
04.03. 14:19:01 |-------------------   Start  ahoy.php   --------------------- 
04.03. 14:19:01 o  -Hardware Version: Raspberry Pi 3 Model B Plus Rev 1.3
04.03. 14:19:01 *  -Daten zur lokalen InfluxDB [ solaranzeige ] gesendet. 
04.03. 14:19:57    -Schleife 1 Ausgang...
04.03. 14:19:57    -OK. Datenübertragung erfolgreich.
04.03. 14:19:57 |-------------------   Stop   ahoy.php   ---------------------- 
04.03. 14:20:02 |-------------------   Start  ahoy.php   --------------------- 
04.03. 14:20:02 o  -Hardware Version: Raspberry Pi 3 Model B Plus Rev 1.3
04.03. 14:20:02    -Alle 10 Minuten werden die Statistikdaten übertragen.
04.03. 14:20:02 *  -Daten zur lokalen InfluxDB [ solaranzeige ] gesendet. 
04.03. 14:20:46 |------------------- Start wetterdaten.php --------------------
04.03. 14:20:46 o---Wetterdaten ausgeschaltet.
04.03. 14:20:46    -AccessToken ist: 0 Zeichen lang. (Nötig sind 32 Zeichen)
04.03. 14:20:46    -PrognoseID: 0
04.03. 14:20:46    -Wetterprognose ausgeschaltet.
04.03. 14:20:46 |------------------- Stop  wetterdaten.php ---------------------
04.03. 14:20:58    -Schleife 1 Ausgang...
04.03. 14:20:58    -OK. Datenübertragung erfolgreich.
04.03. 14:20:58 |-------------------   Stop   ahoy.php   ---------------------- 
04.03. 14:21:01 |-------------------   Start  ahoy.php   --------------------- 
04.03. 14:21:01 o  -Hardware Version: Raspberry Pi 3 Model B Plus Rev 1.3
04.03. 14:21:01 *  -Daten zur lokalen InfluxDB [ solaranzeige ] gesendet. 


Benutzeravatar
Ulrich
Administrator
Beiträge: 6603
Registriert: Sa 7. Nov 2015, 10:33
Wohnort: Essen
Hat sich bedankt: 163 Mal
Danksagung erhalten: 918 Mal

Re: IOBroker Hoymiles via Ahoy und MQTT

Beitrag von Ulrich »

Jetzt musst du noch das Dashboard anpassen, da du in der Regel andere Namen der Ports usw. in der Ahoy DTU vergeben hast.
Am besten schaust du zuerst in die Influx Datenbank, was da so alles drin steht.
-----------------------------------------------------
Ulrich . . . . . . . . [ Admin ]

Hanghuhn
Beiträge: 39
Registriert: So 26. Feb 2023, 18:18
Danksagung erhalten: 1 Mal

Re: IOBroker Hoymiles via Ahoy und MQTT

Beitrag von Hanghuhn »

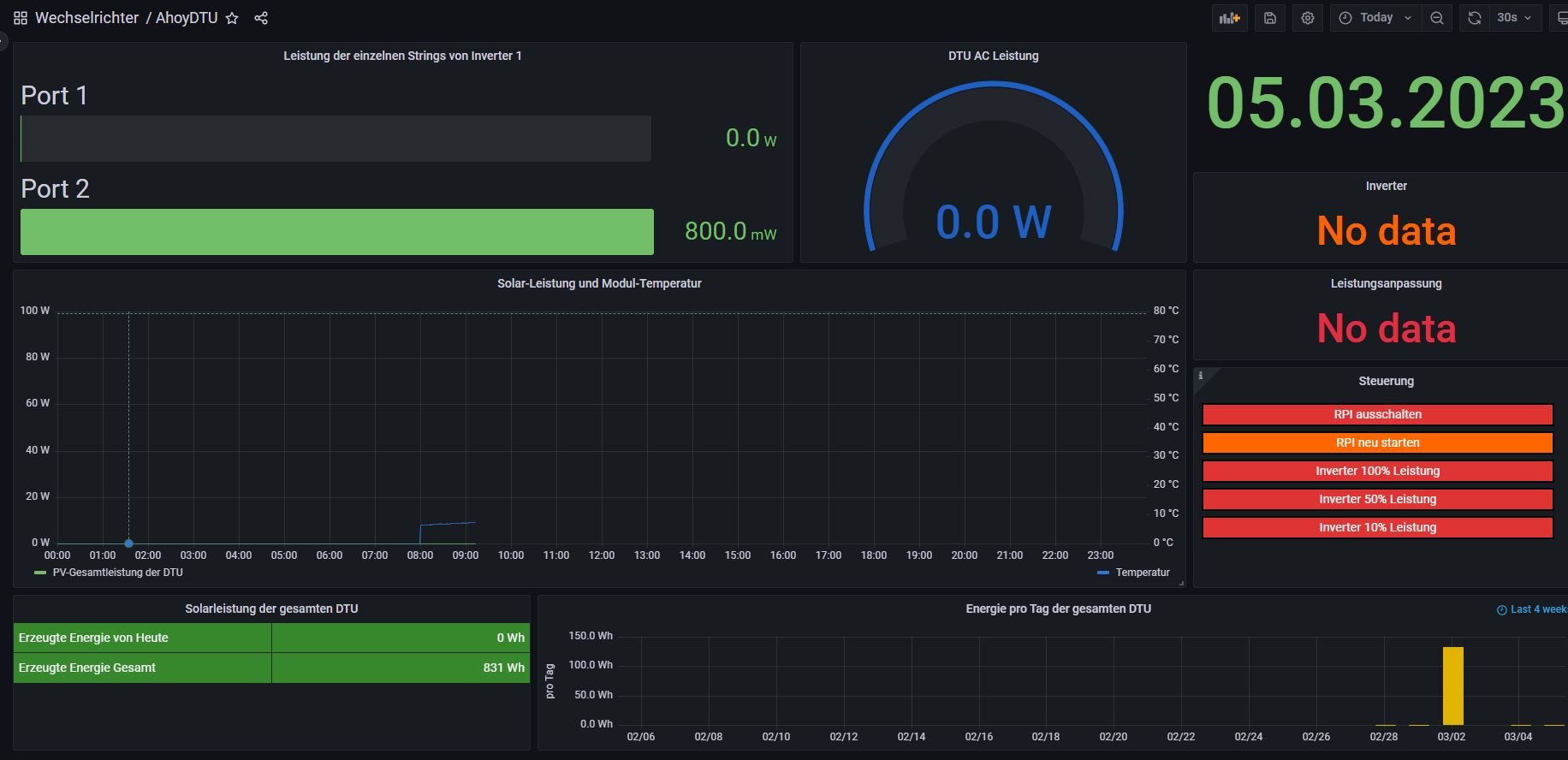
War wieder ne Aktion..

Wieder viel gelesen.. bildet ja:-)

Ich hatte das Ahoy Dashbord nicht richtig inportiert und fälschlicher Weise den normalen Hoymiles ausgewählt..
ich habe verzweifelt das + in Grafana gesucht wird anscheinend inzwischen nicht mehr angezeigt.
Plus.JPG
Über irgend einen anderen Weg hatte ich es schlussendlich geschafft die JSON zu importieren.

Jetzt scheint zwar keine Sonne mehr aber es kommt schon mal etwas in dem Dashboard an :-)
geschafft.JPG

Zurück zu „HomeMatic, FHEM, ioBroker, Smart Home Zentralen und Solaranzeige“

Wer ist online?

Mitglieder in diesem Forum: 0 Mitglieder und 1 Gast